中秋2021假期 / 2021中秋节 国庆节国家放假时间安排的通知 农产品 新浪财经 新浪网
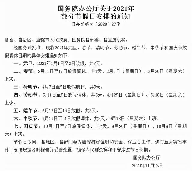
元旦假期结束啦 你是不是已经在期待下一个假期了 一起来看2021放假安排 放假安排有了 年假怎么休才最划算呢 只要统筹好 连休12天不是梦 攻略快收好. 中秋和国庆假期不远了 今年的中秋节和国庆节 你安排好自己的假期计划了吗 根据中国政府网发布的国务院办公厅关于2021年部分节假日安排的通知 2021年中秋节放假安排 9月19日至21日放假调休共3天 9月18日星期六上班.
中秋国庆放假安排 8月19日据中国政府网消息2021年中秋国庆假期放假安排已出炉 中秋节9月19日至21日放假调休共3天9月18日星期六上班 国庆节10月1日至7日放假调休共7天9月26日星期日10月9日星期六上班.
中秋2021假期. 根据国务院办公厅通知精神现将2021年中秋节放假安排通知如下 9月19日星期日至9月21日星期二放假调休共3天9月18日星期六上班 请广大. 推荐阅读 中秋假期国内出游881593万人次 实现收入37149亿元 京东石林峡景区人民网记者 刘佳摄 人民网北京9月21日电 记者刘佳记者从文化和. 2021年五一劳动节放假时间 2021年五一放假延续了2020年的安排放假5天2021年5月1日周六-年5月5日周三放假共5天4月25日周日5月8日周六补班 2021年端午节放假时间 2021年6月12日周六-6月14日放假周一放假共3天 2021年中秋节放假.
图源中国政府网 根据国务院办公厅关于2021年部分节假日安排的通知规定2021年中秋节放假安排 9月19日至21日放假调休共3天 9月18日星期六上班.

2021中秋节 国庆节国家放假时间安排的通知 农产品 新浪财经 新浪网

2021年中秋节放假几天 中秋节放假时间安排用便签记录 敬业签 开元棋牌电脑版

2021行事曆 民國110年 國定假日 連假補班 農民曆 端午連假 中秋 莊董的生活情報讚 痞客邦
2021年中秋节及国庆节放假时间 2021年中秋节和国庆节放假时间 两个假期 最美旅行 旅游景点大全
2021年放假安排时间表2021中国法定节假日天数 生活提示 嘻嘻网

2021年中秋节放几天假2021中秋节什么时候开始放假的 雅汇天气网
中秋节2021年几月几号 用便签记录中秋节待办事项 太阳信息网





Comments
Post a Comment